关于进一步明确危险废物标识设置有关事宜的通知

浏览次数:3,196
文件分类 法律法规-地方文件
文件编号 冀环办发〔2012〕241号
发布日期 2012-10-25
实施日期 2012-10-25
适用区域 河北省
是否有效 无效
国民经济代码
前言

各设区市环境保护局:

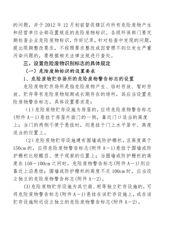
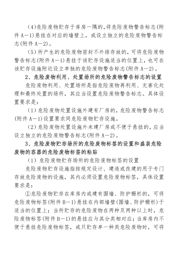
为解决全省危险废物贮存、利用、处置场所危险废物标志不规范、不统一的问题,加强对危险废物产生和经营单位的监督管理,根据《中华人民共和国固体废物污染环境防治法》关于危险废物标识制度的有关规定,结合我省实际,现就危险废物标识设置的有关事项通知如下:

关于废止《关于进一步明确危险废物标识设置有关事宜的通知》
的通知
各市(含定州、辛集市)生态环境局,雄安新区管委会生态环境局:
2012年10月,原河北省环境保护厅办公室印发了《关于进一步明确危险废物标识设置有关事宜的通知》(冀环办发〔2012〕241号,以下简称《通知》)。为严格贯彻落实新修订的《中华人民共和国固体废物污染环境防治法》,依据工作实际,经研究,决定废止该《通知》。
本通知自印发之日起施行。
河北省生态环境厅办公室
2022年1月8日

适用范围

暂无相关说明

文件预览
原文附件
关于进一步明确危险废物标识设置有关事宜的通知_冀环办发[2012]241号.pdf 【0.67 M】 下载  |  查看
相关推荐
  • 关于进一步明确危险废物鉴别工作有关问题的通知 冀环办[2014]263号 (匹配度 0.908)
  • 关于进一步加强危险废物转移管理的通知 冀环防[2012]169号 (匹配度 0.742)
  • 河长(湖长)公示牌设置管理规范 DB13/T5559-2022 (匹配度 0.642)
猜你喜欢
  • 土壤环境监测技术规范 HJ/T166-2004
  • 污水排入城镇下水道水质标准 GB/T31962-2015
  • 挥发性有机物无组织排放控制标准 GB37822-2019
  • 饮食业油烟排放标准(试行) GB18483-2001
  • 社会生活环境噪声排放标准 GB22337-2008
广告资讯
评论 0条评论

0/150

  • 按热度排序
  • 按时间排序
分类管理名录类别
收起
  • 所有行业
  • 评论
  • 收藏
  • 微信扫一扫

    分享
  • 反馈

设为首页 |  版权© 尚云环境 |  京公网安备 11011402011579号 |  京ICP备17049511号-2 |  增值电信业务经营许可证:京B2-20200914