四川省大气污染物排放标准

浏览次数:2,835
文件分类 标准导则-地方标准
文件编号 DB51/186-93
发布日期 1993-10-28
实施日期 1994-04-01
起草单位
适用区域 四川省
是否有效 无效
国民经济代码
前言

根据《中华人民共和国环境保护法》、《中华人民共和国大气污染防治法》,为有效地控制四川省区域环境的大气污染,改善大气环境质量,保护人体健康,防止生态破坏,促进社会、经济的发展,特制定本标准。

关于废止《四川省大气污染物排放标准》等2项省级地方标准的公告
2022年废字第3号
根据《中华人民共和国标准化法》等有关法律法规规定,结合标准归口单位提出的废止意见,经研究,决定对《四川省大气污染物排放标准》等2项地方标准予以废止(见附件),过渡期截止到2023年3月31日。
附件:《四川省大气污染物排放标准》等2项地方标准目录
四川省市场监督管理局
2022年12月30日

适用范围

本标准规定了大气污染物排放限值及要求。
本标准适用于四川省行政辖区内大气污染物(简称“排污”,下同)的一切单位。

文件预览
原文附件
四川省大气污染物排放标准(DB51_186-93).pdf 【0.50 M】 下载  |  查看
相关推荐
  • 四川省水污染物排放标准 DB51/190-93 (匹配度 0.819)
  • 四川省岷江、沱江流域水污染物排放标准 DB51/2311-2016 (匹配度 0.806)
  • 四川省高速公路条例 四川省第十二届人民代表大会常务委员会第十八次会议 (匹配度 0.692)
猜你喜欢
  • 建设项目竣工环境保护验收技术指南 污染影响类 无
  • 建设项目环境风险评价技术导则 HJ169-2018
  • 固定污染源排气中颗粒物测定与气态污染物采样方法及修改单 GB/T16157-1996
  • 固定污染源烟气(SO2、NOX、颗粒物)排放连续监测技术规范 HJ75-2017
  • 产业结构调整指导目录(2019年本) 中华人民共和国国家发展和改革委员会令第29号
广告资讯
评论 1条评论

0/150

  • 按热度排序
  • 按时间排序
附录
收起
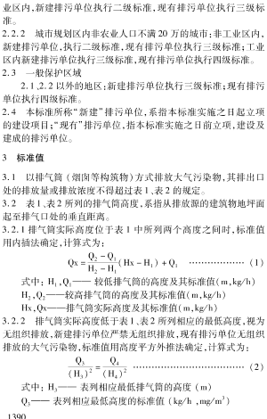
  • 附录A(补充附录)炉型折算系数
分类管理名录类别
收起
  • 所有行业
  • 评论
  • 收藏
  • 微信扫一扫

    分享
  • 反馈

设为首页 |  版权© 尚云环境 |  京公网安备 11011402011579号 |  京ICP备17049511号-2 |  增值电信业务经营许可证:京B2-20200914