登录 | 注册
企业认证
认证企业得专享权限

公示平台小助手

添加官方客服微信

专属人工在线为你服务

iOS/Android

发帖 复制链接 返回
[山东] 马石油国际润滑油(中国)有限公司 固体废物污染环境防治信息
PETRONAS 发表于 2025-10-09 10:08
13 1 0 0

1.0 企业简介

马石油国际润滑油(中国)有限公司位于山东潍坊市经济技术开发区友谊路以西,顺通街以北,该项目占地面积 80611 平方米(91.2 亩),总建筑面积 38250 平方米,购置调配搅拌器、全自动灌装线、灌装机、制动液生产线、增粘剂生产线、润滑油生产线等设备 185 台/套。马石油润滑油(山东)有限公司厂区总占地面积 60811m2,东临新谊路,南临顺通街,西侧为潍坊长城长盛门窗装饰工程有限公司、北侧为潍坊佰宜家纺有限公司。厂区内目前主要有润滑油生产线、防冻液生产线,可年生产润滑油 15 万吨,防冻液 3 万吨。

2.0 公司相关基本信息如下:

1111.png

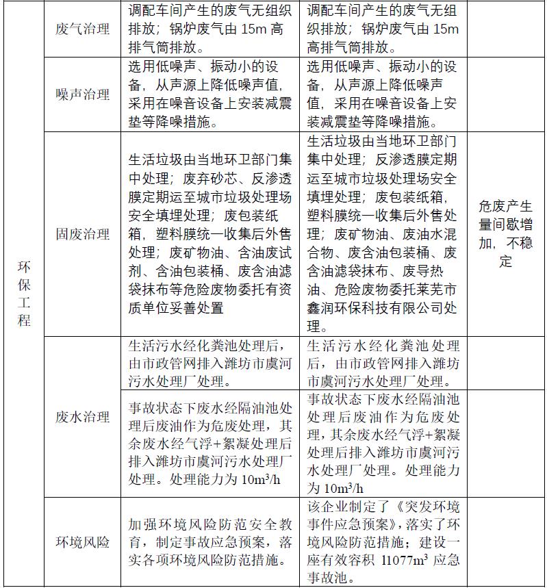
3.0 相关危废产生信息:

2222.png

4.0 相关环境风险控制信息:

33333.jpg

5.0 污染控制管理总结:

1. 建立了涵盖全过程的责任制度,负责人明确,各项责任分解清晰;负责人熟悉危险废物管理相关法规、 制度、标准、规范;制定的制 度得到落实,并采取了防治工业固体废物污染环境的 措施。。
2. 执行危险废物污染防治责任信息公开制度,在显著位置张贴危险废物污染防治责任信息。
3. 依法及时公开危险废物污 染环境防治信息。
4. 依据国家和地方相关标准规范所示标签,在收集、贮 存、运输、利用、处置危险废物的设施、场所均设置了规范的危险废物识别标志。危险废物容器和包装物都粘贴了样式规范、内容全面的标签。
5. 根据国家或省级相关标准规范制定了管理计划;内容齐全,格式规范,危险废物的产生环节、种类、危害特 性、产生量、利用处置方式,转移计划描述清晰,减废措施具体。危险废物管理计划报产生危险废物的单位所在地生态环境主管部门备案。
6. 依法取得排污许可证并按证排污。

7.建立了危险废物管理台账,如实记录危险废物产生、属性、转移、利用处置等有关信息。

8. 通过山东省固体废物和危险化学品信息化智慧监管系统全面、准确地申报了危险废物的种类、产生量、流向、贮存、利用、处置情况.
9. 有获得批准或备案的转移计划,有获得批准和转移申请,并在规定期限内转移该批危险废物。
10. 按照实际转移危险废物,如实填写危险废物转移联单。
11. 产废企业转移危险废物前有与持危险废物经营许可证的单位签订的合同。
12. 制定了《突发危险废物污染事件应急预案》。

评论 1条评论

0/150

  • 按热度排序
  • 按时间排序
  • 3 主题
  • 2 回复
  • 150 云贝
  • 项目名称
    马石油国际润滑油(中国)有限公司润滑油防冻液生产
  • 项目位置
    山东-潍坊-寒亭区
  • 公示状态
    公示中
  • 公示有效期
    2025.10.09 - 2025.12.31
周边公示 [452] 山东-潍坊-寒亭区
收起